このページの内容

プロセスグラフの読み解き方

プロセスグラフ

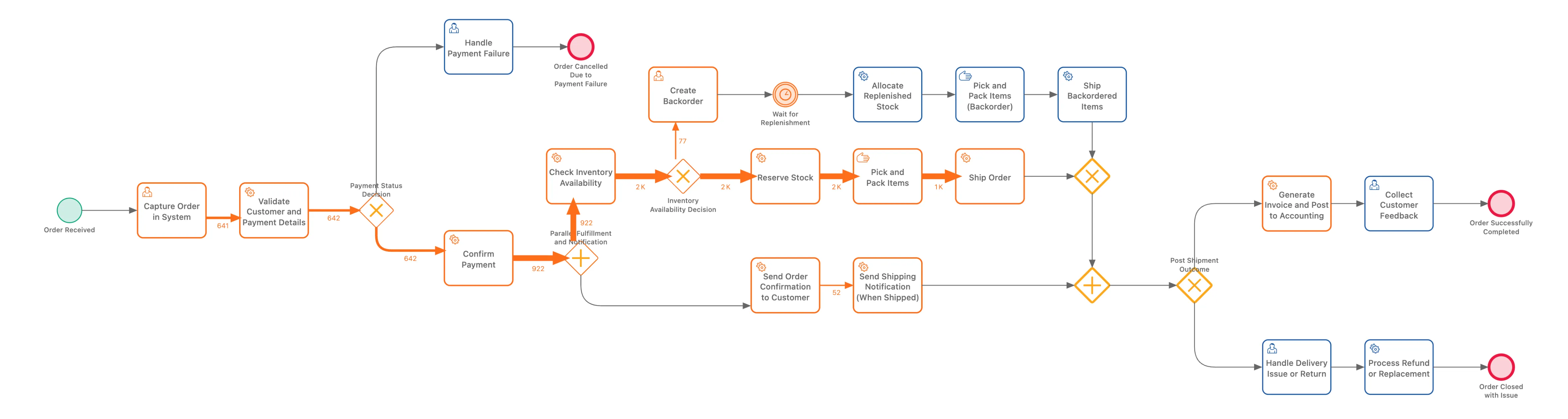
プロセスグラフはProcessMindの中心的な可視化ツールです。ケースがプロセスの開始から終了まで、どのような経路をたどり、どのように流れていくのかを視覚的に表現します。このグラフの読み方を理解することが、効果的なプロセス分析には欠かせません。

ProcessMind プロセスグラフ(アクティビティ、接続、フローメトリクスを表示)

アクティビティとイベント

プロセスグラフでは、プロセスをBPMN風のコンポーネントで表します。

アクティビティ(長方形)

アクティビティはプロセス内の作業や手順です。画面上では角の丸い長方形で表示され、次の情報が表示されます:

  • 名前: データに含まれるアクティビティ名
  • メトリクス値: アクティビティ内または近くに表示される数値

各アクティビティはプロセスで実際に起きた出来事を表します。例: 「受注受付」「支払処理」「出荷完了」など。

開始イベント(円)

左側の緑の円がケースの開始点です。すべてのケースはここから流れ始めます。

終了イベント(円)

右側の赤い円はケースの完了地点を示します。ここに到達したケースはプロセスを完了しています。

発見型 vs. 設計図

従来の BPMN 図がプロセスの「あるべき姿」を示すのに対し、ProcessMind のプロセスグラフはデータに基づく「実際の姿」を可視化します。レイアウトはイベントログから自動的に発見されます。


接続とフロー

アクティビティ間の矢印は、ケースがプロセス内をどのように移動するかを示します。

接続が表すもの

各接続(矢印)は遷移を表します。あるアクティビティから次のアクティビティへケースが直接進んだことです。「受注受付」から「支払処理」への接続は、それら2つが順に発生したすべてのケースを表します。

接続の色

接続の色や太さは、そのメトリクス値に基づいて変化します:

意味
太く/濃い線値が大きい(ケースが多い、時間が長いなど)
細く/淡い線値が小さい(ケースが少ない、時間が短いなど)

色の強弱で、ケースの大半が通る「幹線」と、まれに使われる「裏道」をひと目で見分けられます。

数値の読み方

接続に表示される数値は、選択したメトリクスによって意味が変わります:

メトリクス数値の意味
イベント数この遷移が発生した回数
ケース数この経路を通った一意のケース数
平均時間2つのアクティビティ間の平均所要時間
合計時間すべてのケースにおけるこの遷移の総時間

表示するメトリクスを切り替える

プロセスグラフに別の情報を表示するには:

  1. ツールバーのメトリクス・セレクターを開きます
  2. 表示したいメトリクスを選びます
  3. 数値と色が自動的に更新されます
利用可能なメトリクス
プロセスグラフに表示できるメトリクスの一覧はこちら。

分岐を理解する

1つのアクティビティから次に進む先が複数ある場合、プロセスグラフには分岐が現れます。

ProcessMind における分岐の表示

従来の BPMN 図のようにダイヤ型の明示的な Gateway 記号を使うのではなく、ProcessMind ではアクティビティから伸びる複数の出力矢印で分岐を表します。

たとえば「申請レビュー」の後に「承認」と「却下」への接続が並ぶ場合、それぞれの次のステップに向けて2本の矢印が出ます。

この表現は BPMN の XOR Gateway 記法よりも読みやすく、データに基づく実際のフローをそのまま示します。

分岐の比率

接続にマウスオーバーまたはクリックすると、各経路を通ったケースの割合を確認できます。例:

  • 70% のケースが「申請レビュー」から「承認」へ進む
  • 30% のケースが「申請レビュー」から「却下」へ進む

これらの比率で、実際の意思決定の傾向がわかります。

なぜゲートウェイ記号を使わないのか

ProcessMind は意思決定ロジックのモデリングではなく、実際に起きた流れの可視化を重視しています。接続そのものが情報を伝えます:

  • 複数の出力矢印 = 分岐が起きている
  • 矢印の太さ/色 = どの経路がより一般的か
  • 接続メトリクス = 各経路の具体的な数値

このアプローチにより、読みやすさを保ちながらルーティング情報を過不足なく把握できます。


並行処理と ANDゲートウェイ

複数のアクティビティが同時(並行)に進むことがあります。ProcessMind では、これを専用の Gateway 記号で示します。

並行実行はこのように表示されます

データ上でアクティビティが同時に行われている場合、グラフ上に ANDゲートウェイ(パラレルゲートウェイ)が表示されます。

アクティビティの同時実行を示す ProcessMind の パラレルゲートウェイ

ANDゲートウェイ は、内部にプラス記号(+)が入ったひし形で表示されます。フローは並列に分岐し、別の ANDゲートウェイ で再度合流します。

並行実行の見分け方

アクティビティが並行で動いているサイン:

  • グラフ上にANDゲートウェイの記号が表示される
  • 複数の枝に分かれてから再び合流する
  • これらのアクティビティに対し、ケースエクスプローラー でタイムスタンプの重なりが見られる

並行 vs. 選択

並行実行と単なる選択を混同しないようにしましょう:

パターン意味見た目
並列 (AND)両方のアクティビティが実行される中央に + が入った菱形
選択 (XOR)どちらか一方が実行されるゲートウェイなしの複数の矢印

ゲートウェイ記号のない複数の出力矢印は、ケースがどちらか一方の経路を選ぶ「選択」です。ANDゲートウェイ があれば、両方のブランチが実行されます。

並行部分の分析

並行ブランチを分析するときは、次の点を確認します:

  1. 各ブランチの時間系メトリクスを見て、どちらが長いか
  2. 全体のケース所要時間は、最も遅い並行ブランチに左右される
  3. 片方だけが詰まり続けるなど、負荷の偏りがないか

グラフを効果的に読み解く

まずは全体像から

  1. 最も太い矢印を探してメインの流れを把握
  2. ケースの大半が通るハッピーパス(主要経路)を確認
  3. ケースが分岐する明確なポイントを特定

問題箇所にズームイン

  1. 時間が長い、またはケース数が多い領域を探す
  2. 気になる接続をクリックして詳細を確認
  3. フィルターで特定の経路を通ったケースだけに絞り込む

詳細スライダーを使う

複雑なプロセスは情報量が多くなりがちです。見やすくするには 詳細スライダー  を使います:

  • 詳細を増やす(右): すべてのアクティビティと接続を表示
  • 詳細を減らす(左): 出現頻度の高い経路だけを表示

メトリクスを比較する

視点を変えるためにメトリクスを切り替えましょう:

  • 頻度/件数: ボリュームはどこに集中しているか
  • 時間: どこで遅延が発生しているか
  • スループット: 各遷移に要する時間はどれくらいか

分析のコツ

高頻度と長時間は必ずしも一致しません。まれだが極端に遅いアクティビティもあれば、頻繁だがすぐ終わるものもあります。両方のメトリクスを確認して全体像を掴みましょう。


次のステップ

プロセスグラフを理解したら、関連トピックも見てみましょう。

要素と接続のメニュー
アクティビティや接続をクリックしたときに利用できる操作を確認しましょう。